河南:新能源配建储能可转为独立储能,享受价格政策
10月22日,河南省发改委印发关于征求《河南省新能源配建储能转为独立储能管理办法(征求意见稿)》意见的函,拟将新能源配套建设的储能设施转化为独立储能项目管理,并享受独立储能政策。
根据文件,新能源配建储能是指纳入省级新能源指标的风、光项目配套建设的储能设施,该政策适用于已投运和在建的配建储能,未开工项目则采取租赁储能或直接按独立储能模式开展建设。
需要注意的是已领取省级财政奖励的配建储能、多能互补和源网荷储项目暂不执行该办法。
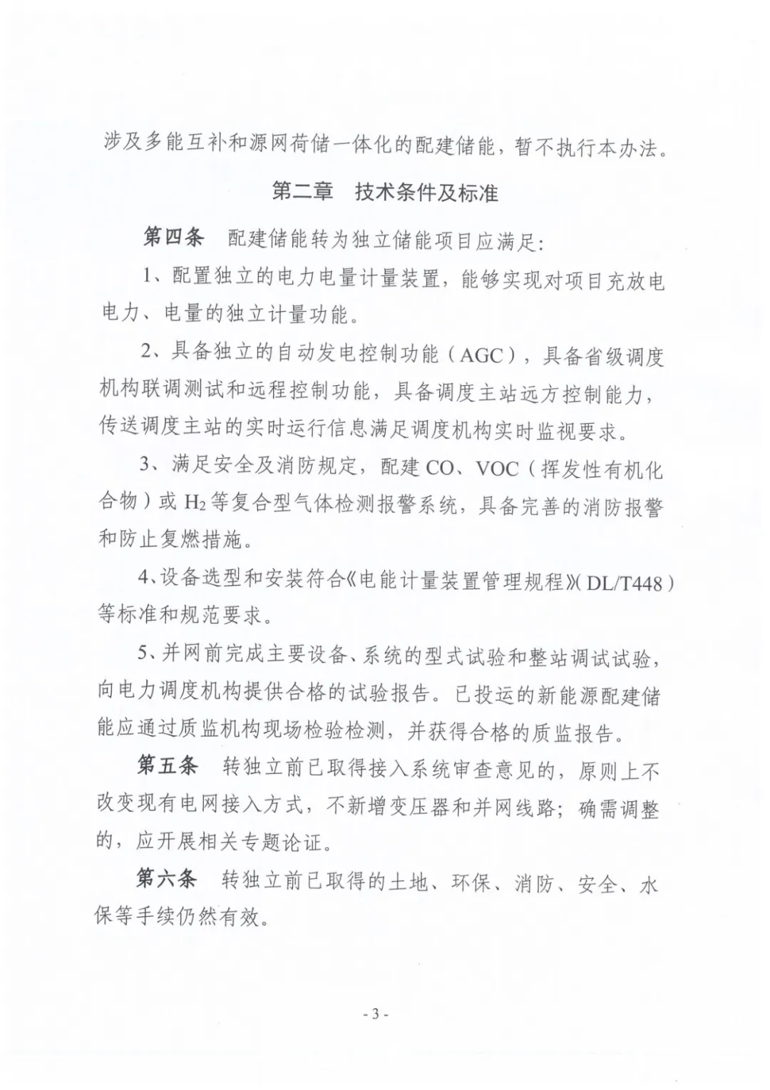
配建储能转为独立储能需满足配置独立电量计量装置、自动发电控制功能、省级调度机构联调测试和远程控制能力、满足安全消防等要求,在满足相关规范要求、通过验收后可转为独立储能。
此外,转独立前已取得接入系统审查意见的,原则上不改变现有电网接入方式,已取得土地、环保、消防、安全、水保等手续则仍然有效。
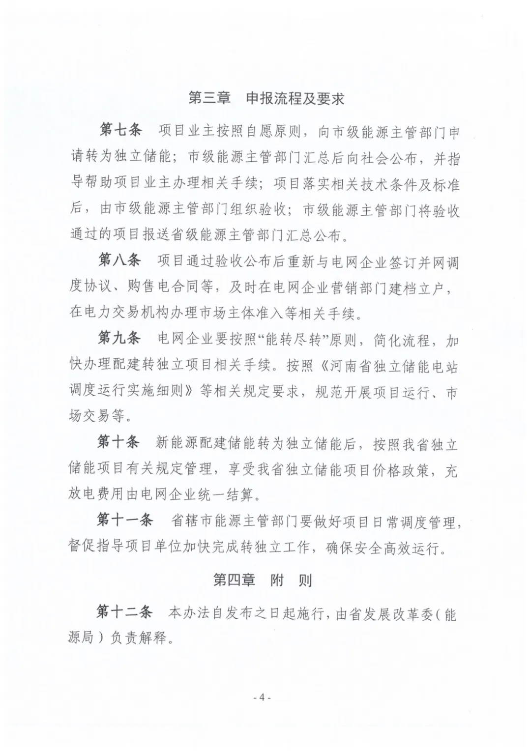
在具体申报方面,按业主自愿原则进行,通过验收后重新与电网签订并网调度协议、购售电合同等,在电力市场准入机构办理市场主体准入手续。电网则按照能转尽转的原则加快办理,转成独立储能后,享受河南省独立储能价格政策。











